Unit 16, 10 Naves Dr, Coomera, Queensland 4209, Aus

(+61) 1300 381 873

CURRENT PROJECTS


QUEENSLAND - HIGH VOLTAGE TRANSMISSION SYSTEM

 Gensrv Australia are providing engineering and design services to our client to develop a infrastructure project expanding the state’s power grid and allowing customers in remote areas to benefit form National Electricity Market (NEM) pricing. Our services include base design, cost estimation, financial modelling, EPC scope development, EPC contract review and specification. The project consists of more than 1000 km of HV transmission lines at 132,220,275,300KV and 500KV along with seven substations and reactive plant.

NORTHERN TERATORY - POWER AUTOMATION SYSTEM

The Power control and automation system will be designed by Gensrv Australia and provides a SCADA system for monitoring and control of two mains incomers, 2 backup reciprocating generators, 2 solar PV fields and 32 load units. The system is controlled by a master PLC and a number of remote PLC units. The project also involves the upgrade of the two Cummings C200D5 control systems and integration of a new 11KV board. The system will provide control of the various generation sources and loads along with load shedding protection.

MOITAKA POWER STATION, ASSET MANAGEMENT - PNG

Moitaka Power Station is situated close to Port Moresby in Papua New Guinea and is owned by PNG Power the state utility for PNG. The generator is a 1983 installed IHI LM2500 rated at 16MW ISO and fuelled by light oil. The unit was returned to Service in 2015 following a generator bearing failure. Gensrv is proud to provide all asset management and maintenance services to PNG Power along with competency based training for local operations team.

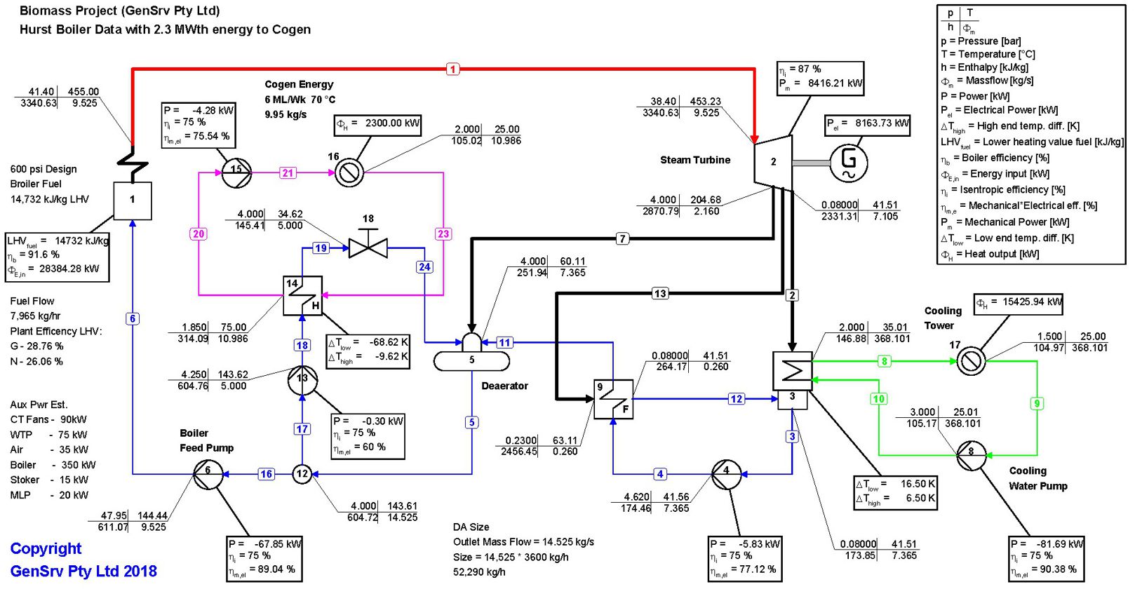
Biomass Plant

CHICKEN LITTER BIOMASS PLANT - AUSTRALIA

The Engineers at GenSrv have been working on a feasibility and detailed EPC costing for a Biomass project. This project would use Chicken Litter to produce steam and in turn generate power. Utilising 60,000 tpa of fuel the facility would supply 8MW all year round. Additional heat is extracted at the Deaerator for alternate use in the process. Following on from this thermal design every aspect of the plant was specified and costed to provide a lump sum turnkey cost for finance modelling.

WEST AUSTRALIA - HYBRID POWER AUTOMATION SYSTEM

In a changing energy market Gensrv is proud to be developing technology solutions to assist plant operators lower their operational costs. With this project Gensrv is providing automation and control technologies to the client for installation of Battery Energy Storage, Load banks and Solar PV. These systems allow the owner to run with lower spinning reserve and meet the demand due to volatility in solar output. Additionally the BESS units allow for the lowering of spinning reserve margin and therefore generation maintenance costs.

NEW SOUTH WALES SOLAR PV - COMMISSIONING AND GRID COMPLIANCE

Gensrv is proud to have been selected to provide commissioning services and Generator Performance Standard verification for our clients 130MW solar PV farm in New South Wales Australia. Our Primary duty is ensuring the GPS standards are inline with the National Electrical Rules and are subsequently proven by R2 testing of the R1 model data. Gensrv will also provide commissioning support to ensure the plant acceptance and grid connection is achieved to meet the shareholder requirements.

LAE POWER STATION, ASSET MANAGEMENT - PNG

Lae Power Station is situated at the ocean port of Lea in Papua New Guinea and is owned by PNG Power. The unit is a GE TM2500+ Generation 7 unit and is of the trailer mount design. Rated at 26MW and capable of duel fuel operation the unit is now asset managed and maintained by GenSrv. Part of this transition from supply is the installation of the MEX Computerised Maintenance Management System and remote operation and monitoring...

SOLAR HYBRID ISLAND POWER - PNG

In a bid to reduce Greenhouse emissions, Gensrv is also working on renewable generation and with this client the specification and solar design of a hybrid system. This solution uses a solar array to deliver energy to the consumes but also charge a set of batteries. During the day hours the batteries are discharged by up to 40% to provide night power to the consumers. The system was designed with 2 days autonomy and a backup diesel generator in case of extended cloud cover.